# 前言
通过前 2 章的内容,此时应该已经顺利的搭建了开发环境,也熟悉了服务器、shell 脚本的一些基本知识。
通常开发项目之前,一般都会有 Prd(项目需求文档),会详细介绍项目中的需求模块、功能设计等各种细节内容,避免开发中出现缺陷,后期迭代或拓展困难。
所以本章将会对整个项目进行需求分析与拆解,阅读本章你将会对工程化有进一步的了解,包括流程定制、Git Flew、权限设计、数据库建表等等。
# 项目分析
整个项目将分为 4 个学习模块,分别是:
- 服务端
- 客户端
- CI/CD
- 监控

# 大纲设计
- 搭建一整套
开发-测试-构建-部署的流程 --> 规范化流程 - 研发流程中加入能效概念(研发时间-测试时间-总体交付时间-bug 率及修复时间),作为项目提效的一个参考标准(影响因素太多,仅供参考) --> 流程闭环质量
- 合理的提测卡点,减少无效的提测,减轻测试负担 --> 简化交付成本
- 提供线上监控,分析每个版本使用率,报错率 --> 项目质量
- 提供快速回滚指定版本功能,确保新版本崩溃情况下能够快速恢复服务 --> 线上稳定性
# DevOps 设计
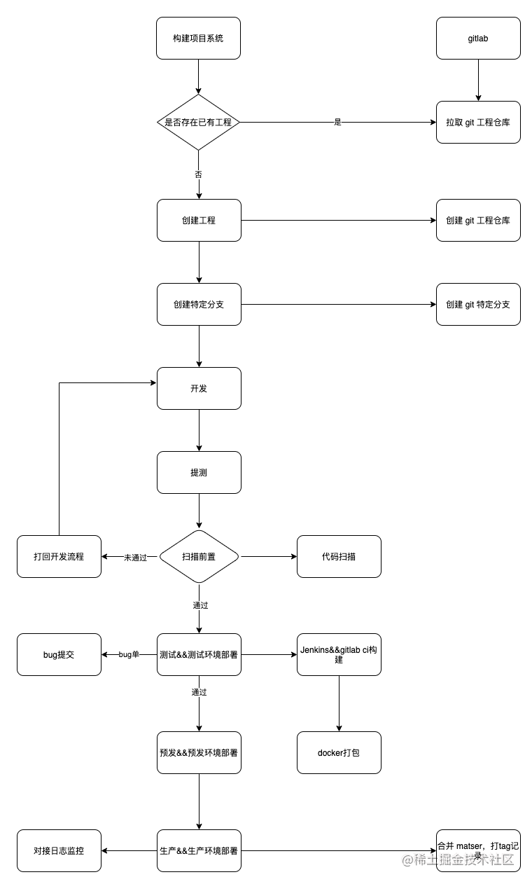
在小册大纲中,附图是一个较为完整的 DevOps 的项目架构设计,但作为一个实战的项目练习,个人独立完成所有的流程显然是比较困难。
下图是简单版本的流程架构,整个项目将依照下图的简版流程进行开发。

# 分析与拆解
根据流程图可以简单将 Node 模块分为 4 个部分

- 用户模块
- 项目注册用户
- GitLab 授权第三方注册用户
- 角色模块
- 管理员
- 测试
- 开发
- 项目管理
- 项目(增删改查一套)
- 打通 GitLab,通过 Open Api 关联项目并进行管理
- 创建任务流,对整个项目进行追踪管理
- CICD 项目构建部分
- 线上监控(方案暂定)
后续将按照上述 4 个模块逐步开发,具体的细节部分会在每个模块开发中介绍。
GitLab 除了是一款优秀的代码仓库管理平台之外,本身也具备当一个小型项目管理系统的潜质,包含的项目、团队、权限、用户、issue 等等功能都已经非常完善。后续的工程将会非常依赖 GitLab,对 GitLab 提供的开放功能进行深度拓展,定制出合适的工程化体系。
# 流程设计

如上图所示,将上述的发布流程更进一步的细化可以分为下面 4 类:
- 单项目发布流程(一个需求只需要一个工程完成)
- 生产环境出问题,快速回滚功能
- 集成项目发布流程(一个需求可能会有多个工程参与开发、发布)
- Bug 修复发布流程(无需求,需要快速修复线上已知但不紧急 bug 的发布流程)
任务流的设计其实非常复杂,为了加快交付第一版,先将任务流固定为以上 4 类,可以减少开发量与难度,后期可以添加或者修改某个流程。
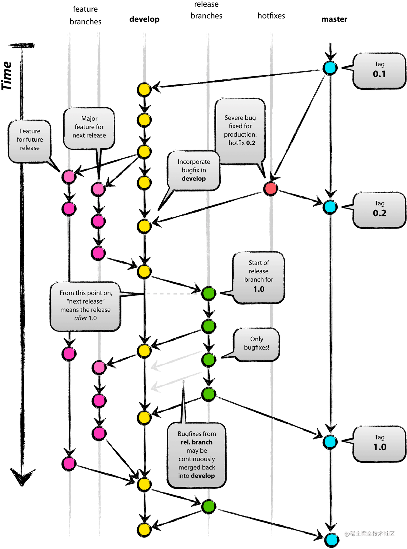
# Git Flow 流程
Git Flow 的核心是通过在项目的不同阶段对 branch 的不同操作包括但不限于 create、marge、rebase 等来实现一个完整的高效率的工作流程。在项目的质量把控、多人协作中有非常好的实践。

- Production 分支
就是常用的 Master 分支,这个分支包含最近发布到生产环境的代码,最近发布的 Release, 这个分支只能从其他分支合并,不能在这个分支直接修改。
- Develop 分支
这个分支是的主开发分支,包含所有要发布到下一个 Release 的代码,这个主要合并于其他分支,比如 Feature 分支。
- Feature 分支
这个分支主要是用来开发一个新的功能,一旦开发完成,合并回 Develop 分支,并进入下一个 Release。
- Release 分支
当需要发布一个新 Release 的时候,基于 Develop 分支创建一个 Release 分支,完成 Release 后,合并到 Master 和 Develop 分支。
- Hotfix 分支
当在 Production 发现新的 Bug 时候,需要创建一个 Hotfix 分支, 完成修复后,合并回 Master 和 Develop 分支,所以 Hotfix 的改动会进入下一个 Release。
整体的分支管理流程如下图所示

# 项目自建流程
Git Flow 的优点非常明显,但在实际操作中,不能避免很多流程会有人工介入,有些环节不能完全约束与加入,所以 在 Git Flow 的基础上再创建项目的自建流程,将 branch 与自建流程关联,可以对项目中的开发节点、发布节点、测试以及监控等流程与功能进行追踪。

